传统六大核心模块
这是人力资源管理体系最基础、最经典的划分方式,涵盖了人力资源管理的全流程。

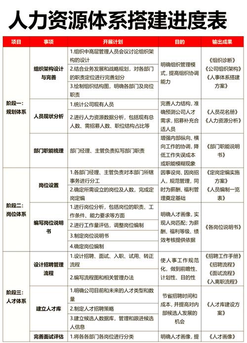
(图片来源网络,侵删)
人力资源规划
这是所有HR工作的起点和基础,它确保组织在合适的时间、合适的岗位,拥有合适数量和质量的合适人才。
- 战略分析: 结合公司战略,分析未来对人才的数量、质量、结构和技能的需求。
- 现状盘点: 盘点公司现有的人力资源状况(如员工数量、技能、绩效、离职率等)。
- 供需预测与差距分析: 预测未来的人力资源供给,与需求进行对比,找出差距。
- 制定行动计划: 制定招聘、培训、晋升、裁员等具体计划来弥补差距。
- 成本预算: 编制人力资源相关的预算。
招聘与配置
负责为企业找到并安置合适的人,是“吸引”环节的具体体现。
- 需求确认: 与用人部门沟通,明确招聘岗位的职责、任职资格和薪酬范围。
- 渠道选择: 选择并管理招聘渠道,如招聘网站、猎头、校园招聘、内部推荐、社交媒体等。
- 简历筛选与面试: 设计筛选流程,进行简历筛选、组织面试(包括初试、复试、终试等)。
- 背景调查与录用: 对候选人进行背景调查,发放录用通知书,并办理入职手续。
- 人岗匹配: 将最合适的人安排在最合适的岗位上,实现人岗匹配和组织匹配。
培训与开发
负责提升员工的知识、技能和能力,是“培养”环节的核心,旨在满足当前岗位需求和未来发展潜力。
- 培训需求分析: 通过绩效评估、员工访谈、战略目标分析等方式,确定培训需求。
- 培训体系设计: 建立新员工入职培训、岗位技能培训、领导力发展等体系。
- 培训实施与管理: 组织和实施各类培训活动,包括内训、外训、线上课程、工作坊等。
- 培训效果评估: 评估培训的效果,如柯氏四级评估法(反应、学习、行为、结果)。
- 职业发展规划: 为员工设计职业发展路径,提供轮岗、导师制等发展机会。
绩效管理
通过系统的方法和工具,对员工的工作表现和贡献进行评估,是“激励”环节的关键。

(图片来源网络,侵删)
- 绩效目标设定: 设定清晰、可衡量、可达成、相关且有时限的目标。
- 绩效过程辅导: 管理者在绩效周期内持续与员工沟通,提供反馈和支持。
- 绩效考核与评估: 在周期结束时,根据事实和数据对员工进行正式评估。
- 绩效结果应用: 将绩效结果与薪酬调整、奖金发放、晋升、培训、改进计划等挂钩。
- 绩效反馈与面谈: 与员工进行一对一的绩效面谈,肯定成绩,指出不足,共同制定改进计划。
薪酬福利管理
设计和管理有竞争力的薪酬和福利体系,是“激励”和“保留”环节的物质基础。
- 薪酬体系设计: 建立基于岗位、能力、绩效的薪酬结构(如宽带薪酬)。
- 薪酬水平与竞争力分析: 进行市场薪酬调研,确保公司薪酬具有外部竞争力和内部公平性。
- 福利管理: 设计和管理法定福利(五险一金)和公司补充福利(如商业保险、带薪年假、餐补、交通补贴、年度体检等)。
- 长期激励计划: 设计股权、期权等长期激励方案,绑定核心人才。
- 薪酬预算与成本控制: 管理薪酬总支出,确保成本效益。
员工关系管理
致力于建立和谐、积极的劳动关系,提升员工满意度和敬业度,是“保留”环节的保障。
- 劳动合同管理: 负责合同的签订、续订、变更、解除和终止。
- 沟通渠道建设: 建立有效的内部沟通机制,如员工满意度调查、意见箱、座谈会等。
- 企业文化建设: 推动企业文化的落地,组织文化活动,增强员工归属感。
- 劳动争议处理: 预防和处理劳动纠纷,确保用工合规。
- 员工活动与关怀: 组织团建、生日会、节日关怀等活动,提升员工幸福感。
- 离职管理: 进行离职面谈,了解离职原因,分析数据,改进管理。
新兴的战略性职能
随着商业环境的变化,人力资源管理逐渐从传统的“事务性”角色,向“战略性伙伴”角色转变,以下是一些重要的新兴职能:
人力资源数据分析
利用数据驱动决策,提升HR工作的科学性和效率。

(图片来源网络,侵删)
- 人才分析: 分析招聘渠道有效性、员工流失率、绩效分布等。
- 人力成本分析: 分析薪酬投入产出比,优化人力成本结构。
- 预测分析: 预测未来人才趋势,为人力资源规划提供数据支持。
- 仪表盘: 建立HR数据可视化仪表盘,帮助管理层直观了解人力资源状况。
组织发展与变革管理
关注组织整体效能,引导和组织变革,确保组织能够适应外部环境变化。
- 组织架构设计: 设计和优化公司的组织架构,使其更灵活、高效。
- 流程优化: 梳理和优化关键业务流程,提升组织运营效率。
- 变革管理: 在公司进行战略转型、并购、文化变革等重大变革时,帮助员工适应和过渡。
- 领导力发展: 建立领导力梯队,培养未来的领导者。
员工体验
将员工视为“客户”,关注员工从入职到离职的全生命周期体验。
- 入职体验: 优化新员工入职流程,让他们快速融入。
- 工作环境: 创造舒适、安全、支持性的物理和虚拟工作环境。
- 技术赋能: 提供高效的人力资源信息系统和工具,简化员工操作。
- 心理安全: 营造一个让员工敢于表达、不怕犯错的氛围。
多元、公平与包容
构建一个多元化的团队,并确保公平和包容的工作环境,以激发创新和创造力。
- 多元化招聘: 吸引不同背景、性别、年龄的候选人。
- 包容性文化: 消除偏见和歧视,尊重个体差异。
- 公平的评估与晋升: 确保绩效管理和晋升过程的公平性。
- DEI培训: 开展相关培训,提升全体员工的DEI意识。
人力资源管理的内容是一个从“人事管理”到“人力资源管理”再到“人力资本战略”的演进过程,它不仅包括招聘、薪酬、绩效等传统模块,更涵盖了组织发展、数据分析、员工体验等战略性工作,其最终目标是将人力资源转化为企业最核心的竞争优势。
