合格投资者指的是那些拥有足够多的金融资产或收入,能够独立判断投资风险,并且即使投资失败也不会影响其基本生活的个人或机构。

下面我将从中国内地和中国香港两个主要市场,为您详细解释合格投资者的标准。
中国内地的合格投资者标准
中国的合格投资者标准主要由中国证监会和中国证券投资基金业协会等监管机构制定,不同类型的金融产品(如私募基金、信托计划等)有不同的具体要求。
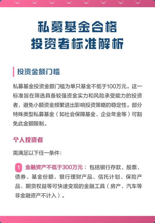
(一) 私募投资基金的合格投资者标准(最核心和常见)
根据《私募投资基金监督管理暂行办法》及相关规定,私募基金的合格投资者需同时满足以下两个条件:
资产/收入门槛(满足其一即可):

- 金融资产: 个人或家庭的金融资产不低于 300万元人民币。
- 如何计算: 金融资产包括银行存款、股票、债券、基金份额、资产管理计划、信托计划、银行理财产品、保险产品等,需提供近3个月的资产证明。
- 收入: 最近三年个人年均收入不低于 50万元人民币。
- 如何计算: 需提供收入证明,如劳动合同、工资流水、纳税证明等。
投资经验与风险识别能力:
- 具备相应的风险识别能力和风险承担能力。
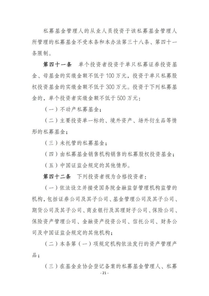
- 投资于单只私募基金的金额不低于 100万元人民币。
- 对于机构投资者,要求是净资产不低于 1000万元人民币 的企业或其他组织。
在内地,想投资私募基金,你不仅要“有钱”(300万资产或50万年收入),还得“有经验”,并且单笔投资至少100万起。
(二) 其他金融产品的合格投资者标准
除了私募基金,其他一些高风险产品也有各自的合格投资者标准,通常比私募基金更高。
-
信托计划:
(图片来源网络,侵删)- 个人: 金融资产不低于 1000万元人民币,或最近三年个人年均收入不低于 200万元人民币。
- 机构: 净资产不低于 3000万元人民币。
- 单笔投资金额通常不低于 100万元人民币。
-
私募股权/创投基金(含QDLP):
- 除了满足上述私募基金的300万/50万标准外,对于一些涉及境外投资的QDLP(合格境内有限合伙人)等产品,要求可能更高,例如个人金融资产不低于 500万元人民币。
-
新三板(创新层、基础层)投资:
- 个人:申请权限开通前的10个交易日,日均证券账户和资金账户资产不低于 人民币50万元。
- 机构:注册资本不低于 人民币500万元。
中国香港的合格投资者/专业投资者标准
香港的监管框架(由香港证监会SFC管理)将投资者分为两大类:专业投资者和非专业投资者(即普通投资者),我们通常所说的“香港合格投资者”主要指专业投资者。
专业投资者的标准更为严格,分为个人和机构两类。
(一) 个人专业投资者
个人若想成为专业投资者,必须同时满足以下三个条件:
-
资产规模: 净资产(或连同其联名人的合并净资产)不低于800万港元。
- 注:这里的净资产计算方式与内地不同,通常指资产减去负债后的净值,且需由持牌会计师出具证明。
-
收入水平: 过去12个月的年收入不低于800万港元,或金融资产组合(包括存款、股票、债券等)在过去12个月的收入不低于800万港元。
-
专业经验: 持有或控制总价值不低于4000万港元的投资组合。
简单记忆: 香港的个人专业投资者门槛极高,核心是净资产800万港元或年收入800万港元,并且需要专业的投资经验证明。
(二) 机构专业投资者
机构要成为专业投资者,则相对容易一些,只要满足以下任一条件即可:
- 持牌法团: 持有香港证监会发出的第1、4、5、6、9类牌照的机构(如券商、资产管理公司)。
- 银行/存款公司: 持有香港银行牌照的机构。
- 认可机构: 《银行业条例》所定义的认可机构(如持牌银行)。
- 受规实体系: 海外受规管实体(如海外银行、券商)。
- 集体投资计划: 持有香港证监会认可牌照的基金。
- 保险公司: 持有香港保险业监理处发出的长期保险业务牌照的保险公司。
- 大型企业: 持有及/或管理总资产不少于 4000万港元 的公司。
- 退休基金: 为雇员退休利益而设立,且资产不少于 8000万港元 的信托法团或公司。
为什么要有合格投资者标准?
设立这个标准主要有以下几个目的:
- 投资者适当性原则: 确保高风险产品只卖给能够理解和承受其风险的人,普通投资者由于信息不对称和专业能力不足,容易在复杂产品中遭受损失。
- 保护投资者: 将不具备条件的“小白”投资者挡在门外,避免他们因盲目跟风或贪婪而投入超出自身承受能力的资金。
- 维护市场稳定: 防止因大量非理性资金涌入高风险市场,引发市场泡沫和剧烈波动。
- 促进资源有效配置: 让专业的钱(合格投资者的资金)流向需要高资本、高风险的创新企业和项目,如私募股权、创业投资等。
总结对比
| 维度 | 中国内地 | 中国香港 |
|---|---|---|
| 核心目标 | 保护普通投资者,限制高风险产品销售范围 | 区分专业与普通投资者,提供差异化监管 |
| 个人标准 | 二选一即可: 金融资产 ≥ 300万人民币 近3年年均收入 ≥ 50万人民币 |
必须同时满足: 净资产 ≥ 800万港元 年收入/金融资产收入 ≥ 800万港元 投资经验(组合≥4000万港元) |
| 机构标准 | 净资产 ≥ 1000万人民币 | 满足任一条件即可,如持牌机构、总资产≥4000万港元的企业等 |
| 适用产品 | 主要针对私募基金、信托、新三板等 | 覆盖范围更广,包括几乎所有复杂的金融产品 |
重要提示: 合格投资者标准是动态变化的,并且不同产品、不同机构的执行细则可能存在差异,在参与任何投资前,务必向金融机构或产品发行方确认具体的合格投资者认定要求,并确保自身情况完全符合规定。
