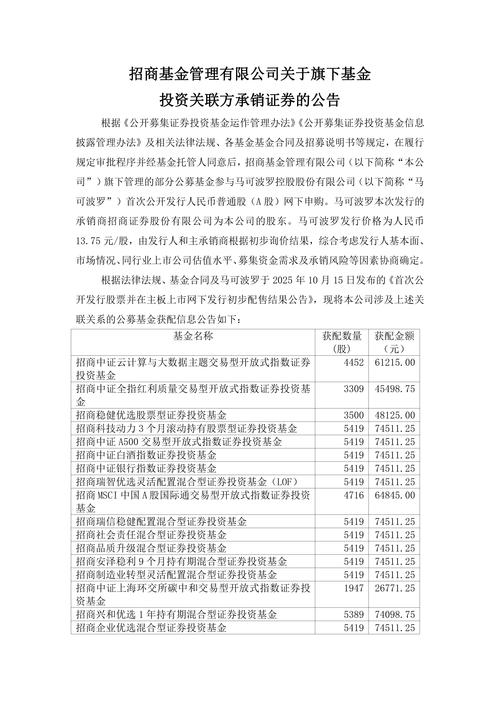
您提出的这个说法“基金不能投资承销证券”在大多数情况下是正确的,但这背后有非常明确和重要的原因,并且需要区分不同类型的基金和不同的市场。

(图片来源网络,侵删)
这个规定是为了隔离风险,防止利益冲突,保护基金投资者的利益。
下面我将从几个方面为您详细解释:
为什么基金不能投资承销证券?(核心原因)
这主要涉及到两个核心概念:利益冲突和信息不对称。
-
利益冲突
(图片来源网络,侵删)- 什么是承销? 承销是指证券公司(承销商)帮助公司(发行人)发行股票或债券,并将其销售给投资者的过程,承销商在这个过程中扮演“销售者”的角色。
- 冲突点: 如果一只基金(作为投资者)同时参与了某只证券的认购(购买),而管理这只基金的基金管理公司或其关联的证券公司又恰好是该证券的承销商,就产生了巨大的利益冲突。
- 举个例子:
- 基金A的管理人通过其关联的券商B,承销了公司C的新股发行。
- 为了让这次承销成功,券商B希望以尽可能高的价格把股票卖出去。
- 基金A如果动用大量资金去认购公司C的股票,就能人为地推高市场需求和股价,帮助券商B顺利完成承销任务,并可能获得更高的承销费。
- 但这个行为对基金A的投资者(基民)来说是不公平的,基民的本意是让基金去寻找有价值的投资机会,而不是去帮助券商“抬轿子”,一旦承销结束,股价可能回落,基民就会承担亏损。
-
信息不对称
- 承销商在承销过程中,会获得大量关于发行人内部、市场状况的非公开信息。
- 风险点: 如果基金管理人在拥有这些内幕信息的情况下,让基金去投资该证券,就构成了内幕交易,这是严重的违法行为,即使没有主动利用内幕信息,这种“近水楼台先得月”的优势也破坏了市场的公平性。
规定体现在哪里?(法律法规层面)
这个规定不是一句空话,而是明确写在中国证监会等监管机构的法规中。
- 《公开募集证券投资基金运作管理办法》 是最核心的法规之一,其中对基金的投资行为有严格限制,其中就包括了对关联交易的防范,基金管理人不得从事损害基金财产和基金份额持有人利益的活动,利用基金财产为基金管理人、基金托管人、基金销售机构及其控股股东、实际控制人或者有其他重大利害关系的机构或者个人获取不正当利益是明确禁止的。
- 基金合同中也会有类似的“禁止行为”条款,明确规定基金不得从事承销证券、向他人贷款或提供担保等行为。
不同类型基金的适用性
虽然“公募基金”通常被严格禁止,但在其他类型的基金或投资实体中,情况有所不同:
-
公募基金
(图片来源网络,侵删)- 严格禁止。 公募基金面向的是普通大众,受到最严格的监管,上述的利益冲突和信息不对称风险是监管的重中之重,因此绝对不允许。
-
私募基金
- 通常禁止,但有一定灵活性。 大多数私募基金合同也会将“承销证券”列为禁止投资行为,以遵循行业惯例和监管精神,但私募基金的合同是双方协商签订的,理论上,如果所有合格投资者都知晓并同意,基金合同中可能会设置一些例外条款,在实践中这种情况非常罕见。
-
基金管理公司的“自营业务”
- 可以,但必须严格隔离。 这是一个非常重要的区别!
- 一家基金管理公司旗下通常有两块业务:
- 资产管理业务(即公募/私募基金): 代表客户(基民)理财,不能做承销。
- 证券自营业务: 用公司自己的资本金去投资,可以进行证券承销和交易。
- 关键在于“防火墙”制度。 法律要求这两块业务必须建立严格的“信息墙”和“资金墙”,确保自营业务获得的内幕信息不会泄露给资产管理业务,资产管理业务的资金也不会被用于支持自营业务的承销活动,这是为了保护基金投资者的利益不受侵害。
-
股权投资基金/风险投资基金
- 情况特殊,不适用此规则。
- 这类基金(通常也是私募性质)的投资模式是“Pre-IPO”或“跟投”,它们可能会参与一家公司在上市前的最后一轮融资。
- 在公司上市时,负责承销的券商可能会向这些基石投资者或跟投基金配售一部分新股。
- 这种行为与公募基金禁止的“承销”性质不同,这里基金是作为战略投资者或基石投资者,其投资决策基于对公司长期价值的判断,而不是为了帮助券商完成销售任务,这种行为也受到严格的监管和披露要求。
| 投资主体 | 是否能投资承销证券 | 原因/解释 |
|---|---|---|
| 公募基金 | 严格禁止 | 为了防止利益冲突(帮券商抬轿)、内幕交易,保护普通投资者利益,有明文法规限制。 |
| 私募基金 | 通常禁止 | 合同中一般会列为禁止行为,遵循监管精神和行业惯例。 |
| 基金公司自营业务 | 可以 | 使用公司自有资金,但必须与资产管理业务建立严格的“防火墙”制度。 |
| 股权投资基金/VC | 可以(特殊形式) | 作为Pre-IPO投资者或基石投资者,参与券商配售,本质是战略投资,而非为了承销。 |
“基金不能投资承销证券” 这个说法,对于最广大、最普通的公募基金投资者是完全正确的,也是一项非常重要的投资者保护措施,理解这一点,有助于您更好地认识基金是如何运作的,以及监管机构是如何为您的资金安全保驾护航的。
