[培训学校名称] 财务报销管理制度
第一章 总则
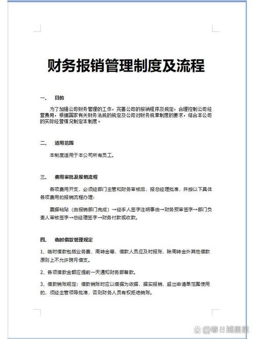
第一条 目的 为规范[培训学校名称](以下简称“学校”)的财务报销行为,加强成本控制,提高资金使用效益,明确报销流程与审批责任,确保学校各项经济活动的合规、有序进行,特制定本制度。

(图片来源网络,侵删)
第二条 适用范围 本制度适用于学校所有部门及全体员工(包括全职、兼职、合同制员工)因公发生的各项费用报销。
第三条 基本原则
- 合规性原则:所有报销必须符合国家法律法规、财经纪律及本学校的相关规定。
- 真实性原则:报销事项必须真实发生,票据合法有效,内容真实,严禁虚报、冒领、伪造凭证。
- 完整性原则:报销单据及附件必须齐全、清晰、完整,符合审批要求。
- 及时性原则:费用应在发生后及时报销,一般应在一个月内完成,最迟不得超过三个月,以免票据遗失或影响账务处理。
- 效益性原则:在保证工作质量的前提下,应厉行节约,控制成本,选择经济、合理的开支方式。
第二章 报销范围与标准
第四条 可报销费用
- 教学费用:包括教材、教辅资料、教学用具、实验器材、学生奖品等采购费用。
- 市场推广费:包括广告宣传费、推广物料制作费、招生展会参展费、线上推广费等。
- 行政办公费:包括办公用品、通讯费、快递费、打印复印费、网络费、物业管理费等。
- 差旅费:员工因公出差的交通费、住宿费、市内交通费、伙食补贴等。
- 员工福利费:包括员工团建活动、节日福利、生日慰问、体检等费用。
- 交通费:市内因公出行的公共交通费用、打车费用(需注明事由)。
- 招待费:因业务需要招待客户、合作伙伴或重要访客所发生的餐饮费用。
- 其他费用:经校长室批准的其他特殊、合理费用。
第五条 不可报销费用

(图片来源网络,侵删)
- 因个人原因产生的消费,如私人购物、娱乐、旅游等。
- 违反法律法规及学校规章制度的罚款。
- 超出本制度规定标准的费用部分(未经特殊批准)。
- 无合法、合规原始凭证的费用。
- 未经事先申请和批准的计划外大额支出。
第六条 报销标准 (以下为示例,学校需根据自身实际情况制定具体标准)
| 费用项目 | 报销标准 | 备注 |
|---|---|---|
| 差旅费 | ||
| 交通费 | 飞机/高铁:二等座或经济舱 火车:硬座/硬卧/二等座 市内交通:凭实报实销(需注明事由) |
需提前申请,紧急情况事后补批 |
| 住宿费 | 一线城市:不超过400元/晚 二线城市:不超过300元/晚 三线城市:不超过200元/晚 |
按职级或出差地标准执行,超标部分自理 |
| 伙食补贴 | 100元/天 | 包含在住宿标准内的,不再发放伙食补贴 |
| 招待费 | ||
| 餐饮费 | 一般客户:人均不超过150元 重要客户/合作伙伴:人均不超过300元 |
需提前申请,注明招待对象、事由及预计人数 |
| 交通费 | ||
| 市内打车 | 优先选择公共交通,紧急情况或携带重物可打车 | 报销时需注明“因公外出”及具体事由 |
| 办公用品 | ||
| 采购 | 按需申领,集中采购 | 价值500元以上的固定资产需办理入库手续 |
第三章 报销流程
第七条 流程图
申请人填写报销单 -> 部门负责人审核 -> 财务部复核 -> [指定权限人]审批 -> 出纳付款 -> 会计记账
第八条 详细步骤
- 整理粘贴:报销人整理所有合法、合规的原始凭证(如发票、收据、行程单等),在票据背面用铅笔注明费用发生事由、日期及金额,多张票据需整齐粘贴在报销单据粘贴单上。
- 填写报销单:登录学校OA系统或使用纸质《费用报销单》,逐项填写清晰、准确,包括报销部门、报销人、报销日期、费用明细、金额、事由等,报销总金额需大小写一致。
- 部门负责人审核:报销人将填写完整的报销单及附件提交给本部门负责人,部门负责人需对费用的真实性、合理性及预算控制情况进行审核,并签字确认。
- 财务部复核:财务部对报销单及原始凭证进行复核,重点检查:
- 票据的合法性、合规性(抬头、税号、印章等)。
- 报销标准是否符合规定。
- 计算是否准确,附件是否齐全。
- 审批流程是否完整。
- 复核无误后,财务人员签字。
- 权限审批:根据报销金额,由不同权限的管理人员进行最终审批。
- [金额A,如:500元以下]:由财务负责人审批。
- [金额A - 金额B,如:500元 - 5000元]:由分管副校长/校长助理审批。
- [金额B以上,如:5000元以上]:由校长审批。
- 出纳付款:审批完成后,报销人将报销单交给出纳,出纳确认无误后,按照学校规定的付款方式(银行转账、现金、微信/支付宝)进行支付,现金支付需由领款人签字确认。
- 会计归档:出纳付款后,将所有单据交由会计人员,作为记账凭证进行账务处理,并妥善保管。
第四章 票据管理
第九条 发票要求

(图片来源网络,侵删)
- 所有报销必须取得合法、合规的发票。
- 发票抬头必须为“[培训学校全称]”,税号等信息必须准确无误。
- 应与实际发生的经济业务相符,品名、数量、单价、金额等要素齐全。
- 发票应为当月或最近的有效发票,原则上不接受跨年度发票。
- 发票应保持整洁、平整,无涂改、污损,如有错误,应要求开票方作废原发票并重新开具。
第十条 其他票据
- 行程单/车票:需与出差申请单、报销单信息一致。
- 小票/收据:对于无法提供发票的零星支出(如部分打车费、小额采购),可提供手写或机打的合规收据,并需有收款单位盖章及收款人签字。
第五章 责任与监督
第十一条 报销人责任 报销人对所提交报销凭证的真实性、合法性、完整性负直接责任,如有弄虚作假,一经查实,学校将追回全部款项,并根据情节严重程度给予警告、降职直至解除劳动合同的处分,造成损失的,需承担赔偿责任。
第十二条 审批人责任 各级审批人对所审批费用的真实性、合理性及预算控制负管理责任,严禁“先斩后奏”或未经审核签字直接报销。
第十三条 财务部责任 财务部负责对报销流程的监督与执行,对不合规的报销有权拒绝受理,并向审批人及申请人说明原因,财务人员需严守职业道德,对报销信息严格保密。
第六章 附则
第十四条 本制度由学校财务部负责解释和修订。 第十五条 本制度未尽事宜,参照国家相关法律法规及学校其他财务规定执行。 第十六条 本制度自发布之日起生效。
[培训学校名称] [年]月[日]
配套表单建议
- 《费用报销单》:标准化的报销单据,包含基本信息、费用明细、审批签字栏。
- 《差旅费报销单》:专门用于差旅报销,可包含交通、住宿、补助等分项。
- 《借款单》:用于因公预支款项。
- 《费用报销审批权限表》:清晰列出不同金额对应的审批人。
- 《预算申请表》:用于计划外或大额支出的前期申请。
