什么是“注册供应链管理师”?
首先需要明确一点,目前在中国,没有国家统一强制认证的“注册供应链管理师”,市面上常见的证书主要来源于以下两类:

(图片来源网络,侵删)
- 行业协会/专业机构认证: 这是最主流的形式,由国内权威的物流与采购联合会、供应链管理协会等颁发,如中国物流与采购联合会的系列证书,或国际注册供应链管理师的国内授权培训。
- 国际认证的本地化培训: 一些国际知名的供应链管理认证(如CSCP、CPIM)在国内也有授权的培训机构,提供培训并帮助学员参加全球统一考试。
这些证书的核心价值在于系统化知识体系、行业认可度、以及职业发展的敲门砖。
证书的价值与优势
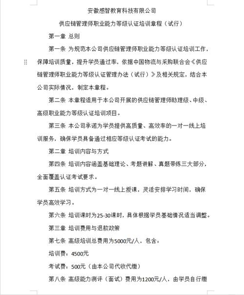
参加培训并获得证书,通常能带来以下好处:
- 系统化知识构建: 将零散的采购、生产、物流、库存管理等知识串联成体系,形成全局观。
- 提升职业竞争力: 在求职或晋升时,专业证书是个人专业能力的有力证明,尤其在大型企业、外企和制造业中认可度较高。
- 拓宽职业路径: 供应链管理贯穿企业运营的命脉,掌握该技能可以胜任采购、物流、计划、运营、客户服务等多个岗位。
- 提高工作效率与薪资水平: 通过学习先进的工具和方法(如ERP、精益管理、数据分析),可以优化工作流程,为企业降本增效,从而获得更好的薪资回报。
- 建立行业人脉: 培训班中的同学和讲师都是来自各行各业的精英,这是一个宝贵的交流平台。
培训核心内容(以主流课程为例)
虽然不同机构的课程设置略有差异,但核心内容都围绕供应链管理的几大模块展开:
供应链管理基础

(图片来源网络,侵删)
- 供应链的定义、结构与模型
- 供应链战略与企业战略的匹配
- 供应链管理的核心思想与趋势(如数字化、绿色供应链)
需求与计划管理
- 市场需求预测方法
- 销售与运营计划
- 主生产计划与物料需求计划
采购与供应商管理
- 采购战略与品类管理
- 供应商寻源、评估与选择
- 谈判技巧与合同管理
- 供应商关系管理与发展
生产与运营管理
- 生产计划与控制
- 精益生产与六西格玛
- 质量管理与控制
物流与仓储管理

(图片来源网络,侵删)
- 运输网络规划与模式选择
- 仓储规划与库存控制
- 国际物流与关务实务
- 最后一公里配送
信息技术与数据分析
- ERP、WMS、TMS等系统介绍
- 大数据与人工智能在供应链中的应用
- 供应链可视化与协同平台
供应链金融与风险管理
- 应收账款、应付账款融资
- 供应链金融模式
- 供应链风险识别、评估与应对策略
报名条件(参考主流机构)
不同级别的证书对报考者的学历和工作经验有不同要求,以国内常见的中级/高级注册供应链管理师为例:
中级注册供应链管理师
- 学历要求: 大专及以上学历。
- 工作经验:
- 大专学历,需从事供应链相关工作满3年。
- 本科学历,需从事供应链相关工作满2年。
- 硕士及以上学历,需从事供应链相关工作满1年。
高级注册供应链管理师
- 学历要求: 本科及以上学历。
- 工作经验:
- 本科学历,需从事供应链管理相关工作满5年,或担任部门经理及以上职务满3年。
- 硕士学历,需从事供应链管理相关工作满3年,或担任部门经理及以上职务满2年。
- 博士学历,需从事供应链管理相关工作满2年。
注意:以上为通用参考,具体条件请以您选择的官方培训机构发布的通知为准。
如何选择培训机构?(关键步骤)
选择一个好的培训机构至关重要,直接影响学习效果和证书的含金量。
-
认准官方授权:
- 如果目标是国内证书(如中物联的),请务必在其官方网站查询是否有授权合作机构。
- 如果目标是国际证书(如APICS的CSCP),请访问国际官网查询其在中国的授权培训合作伙伴名单。
-
考察师资力量:
- 了解讲师的背景,优秀的讲师通常具备丰富的企业实战经验(如曾是大型企业的供应链总监)和深厚的理论功底,可以要求机构提供讲师的简介或试听一节课。
-
研究课程体系:
- 对比不同机构的课程大纲,看其内容是否全面、前沿,是否包含案例分析和实战演练,一个好的课程应该理论+实践相结合。
-
了解通过率和学员评价:
- 询问该机构的考试平均通过率,高通过率说明教学质量有保障。
- 在网上搜索机构的评价,查看往期学员的反馈,特别是关于课程服务、学习收获等方面的评价。
-
对比服务与费用:
- 明确费用包含哪些内容:培训费、教材费、考试费、证书费等。
- 了解是否有学习社群、答疑服务、补考政策等增值服务,一个好的机构会提供完善的学习支持。
-
选择线上还是线下:
- 线下班: 互动性好,学习氛围浓,适合自制力稍弱或喜欢面对面交流的学员。
- 线上班: 时间灵活,可以反复观看录播课程,适合在职人士,选择线上班时,要确保平台稳定,直播互动性好。
备考建议
- 制定学习计划: 根据考试日期和自己的工作节奏,制定一个详细的学习计划,分解每天的学习任务。
- 以教材为核心: 反复研读官方教材,构建知识框架,供应链管理知识点多且关联性强,框架感非常重要。
- 结合案例学习: 不要死记硬背,尝试将学到的理论应用到自己工作中或看到的商业案例中,加深理解。
- 多做练习题: 通过做题来检验学习成果,熟悉考试题型和出题思路,尤其是计算题和情景分析题。
- 积极参与讨论: 如果有学习群,多和同学、老师交流,别人的疑问可能会帮你发现自己知识的盲点。
注册供应链管理师培训是一项高回报的自我投资,在选择时,请务必擦亮眼睛,优先选择官方授权、师资雄厚、口碑良好的机构,通过系统学习和努力备考,您不仅能获得一纸证书,更能真正掌握驾驭复杂商业环境的核心能力,为自己的职业生涯添上浓墨重彩的一笔。
