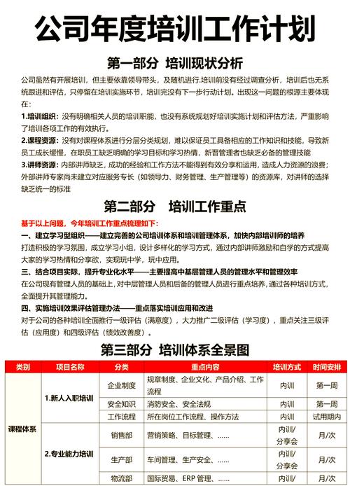
IATF 16949:2025 内审员培训计划
计划目的
本培训旨在通过系统的理论学习、案例分析和互动练习,使参训人员全面理解 IATF 16949:2025 标准的要求、核心工具方法以及汽车行业质量管理体系的特点,培训结束后,参训人员应具备独立或作为团队成员策划、实施、报告和跟进质量管理体系内部审核的能力,成为合格的内审员,从而有效支持公司质量管理体系的持续改进和认证审核的顺利通过。

(图片来源网络,侵删)
培训对象
- 各部门质量负责人、工程师、主管及骨干员工。
- 现有内审员需进行知识更新。
- 新入职的、将被培养为内审员的员工。
- 管理层代表、体系工程师等相关人员。
培训目标
完成本培训后,学员应能够:
- 理解基础概念: 解释汽车行业 IATF 16949 标准的背景、目的、范围和核心思想。
- 掌握标准条款: 详细解读 IATF 16949:2025 标准的所有条款,理解其与 ISO 9001:2025 的关系及汽车行业的特定要求。
- 熟悉核心工具: 掌握 APQP、PPAP、FMEA、SPC、MSA、Control Plan 等五大核心工具的基本原理和应用时机。
- 掌握审核方法: 运用 PDCA 循环和基于风险的思维,策划并实施有效的内部审核。
- 具备审核技能: 熟练运用审核技巧(如提问、倾听、观察),编写检查表,发现不符合项,并撰写清晰、客观的审核报告。
- 了解认证要求: 了解 IATF 16949 认证的过程、第二方和第三方审核的区别及应对策略。
- 培养问题意识: 能够将标准要求与实际工作相结合,识别体系运行中的风险和改进机会。
培训大纲(建议 3-4 天)
基础与标准解读 (1 天)
- 上午 (3 小时)
- 欢迎与介绍: 培训议程、目标、考核方式、学员自我介绍。
- 质量管理体系基础:
- 质量管理的发展历程(从 TQM 到 ISO 9001)。
- 汽车行业质量管理的特殊性与挑战。
- IATF 16949:2025 的产生背景、目的和适用范围。
- IATF 16949 与 ISO 9001:2025 的关系。
- 下午 (3 小时)
- IATF 16949:2025 标准详解(第 4-7 章):
- 第 4 章:组织环境: 理解组织及其环境、相关方的需求和期望、质量管理体系的范围。
- 第 5 章:领导作用: 管理层承诺、方针、角色与职责、沟通。
- 第 6 章:策划: 风险和机遇的应对、质量目标、变更的策划。
- 第 7 章:支持: 资源、能力、意识、沟通、成文信息。
- 互动与讨论: 结合公司实际,讨论如何满足这些要求。
- IATF 16949:2025 标准详解(第 4-7 章):
核心工具与过程方法 (1 天)
- 上午 (3 小时)
- 过程方法与乌龟图:
- 什么是过程?过程的输入、输出、资源、活动。
- 使用乌龟图分析和管理过程。
- IATF 16949 的“过程方法”模式图详解。
- 五大核心工具概览:
- APQP (先期产品质量策划) 简介。
- PPAP (生产件批准程序) 简介。
- FMEA (失效模式与影响分析) 简介。
- SPC (统计过程控制) 简介。
- MSA (测量系统分析) 简介。
- Control Plan (控制计划) 简介。
- 过程方法与乌龟图:
- 下午 (3 小时)
- 深入核心工具(一):
- APQP & PPAP: 五个阶段详解,关键交付物,提交等级。
- FMEA: 结构分析、功能分析、失效分析、风险优先数计算。
- 案例练习: 针对一个简单产品或过程进行 FMEA 分析。
- 深入核心工具(二):
- SPC: 控制图原理、计量型与计数型数据、过程能力分析。
- MSA: 偏倚、线性、稳定性、重复性、再现性分析。
- Control Plan: 样件、试生产、量产控制计划的区别与联系。
- 深入核心工具(一):
审核流程与实践 (1-2 天)

(图片来源网络,侵删)
- 上午 (3 小时)
- 内部审核基础:
- 审核的定义、类型(第一方、第二方、第三方)。
- 内部审核的目的、依据和原则。
- 基于风险的审核策划。
- 审核流程详解:
- 第一阶段:审核准备。 组建审核组、文件评审、制定审核计划、编写检查表。
- 练习: 分组编写针对特定过程的检查表。
- 内部审核基础:
- 下午 (3 小时)
- 审核流程详解(续):
- 第二阶段:现场审核。 首次会议、现场收集证据、沟通、审核组内部会议。
- 第三阶段:审核报告。 汇总发现、确定不符合项、撰写报告、末次会议。
- 不符合项判定与报告:
- 不符合项的定义、分类(严重/一般)。
- 不符合项报告的编写要求(事实描述、判定依据、纠正要求)。
- 练习: 案例分析,判断并撰写不符合项报告。
- 审核流程详解(续):
- 第二天(如果采用 2 天模式)
- 模拟审核实战:
- 分组进行模拟审核,扮演审核员和被审核方。
- 涵盖文件审核、现场访谈、过程观察等环节。
- 现场出具审核发现和报告。
- 审核技巧与沟通:
- 如何有效提问(开放式、封闭式、引导式问题)。
- 如何应对被审核方的抵触情绪。
- 审核员的行为准则和职业素养。
- 模拟审核实战:
总结与考核 (0.5 天)
- 上午 (3 小时)
- IATF 16949 特定要求回顾:
- 强制性过程(如:投诉处理、产品安全、供应商管理)。
- 认证规则(IATF 16949)核心要求回顾。
- 常见审核问题与应对策略。
- 答疑与讨论: 解答学员在实际工作中遇到的困惑。
- 培训考核:
- 理论考试: 检验对标准、工具和审核知识的掌握程度(闭卷,60分及格)。
- 实操考核: 提交一份完整的检查表或一份模拟的不符合项报告。
- IATF 16949 特定要求回顾:
- 下午 (1.5 小时)
- 培训总结与评估:
- 回顾培训要点,强调内审员的责任。
- 填写培训效果评估问卷。
- 颁发证书: 对考核合格的学员颁发“IATF 16949 内审员培训合格证书”。
- 培训总结与评估:
培训方式
- 理论讲授: PPT 演示,标准条款逐条解读。
- 案例分析: 结合汽车行业真实案例进行讲解,加深理解。
- 小组讨论: 针对特定问题进行头脑风暴,激发思考。
- 实战演练: 编写检查表、模拟审核、撰写报告,将理论转化为技能。
- 视频教学: 播放审核技巧、FMEA 等工具应用的短片。
培训讲师
- 资深 IATF 16949 主任审核员或具有丰富实战经验的咨询顾问。
- 具备深厚的汽车行业背景和丰富的培训经验。
培训材料
- 学员手册: 包含课程PPT、标准原文、案例资料、练习题、空白检查表模板等。
- 参考书籍: IATF 16949:2025 标准手册、五大核心工具手册(如 AIAG 手册)。
**8.

(图片来源网络,侵删)
