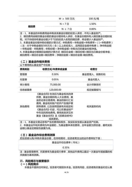
在金融领域,绝对的“零风险、100%本息保障”几乎是不存在的。 任何承诺高收益且完全无风险的投资,都需要高度警惕,这往往是金融诈骗的典型特征。

(图片来源网络,侵删)
我们所说的“本息保障”方案,实际上是指风险极低、本金和预期收益都非常安全的投资组合,这类方案的目标不是追求高回报,而是“保值”和“稳健增值”,特别适合风险承受能力低、资金有明确用途(如养老金、子女教育金)或短期不用的闲钱。
核心原则:构建你的“安全金字塔”
一个稳健的理财方案,应该像一个金字塔,底层是绝对安全的基石,中层是稳健增值的资产,顶层才是高风险高回报的资产,对于追求“本息保障”的投资者,应将绝大部分资金(如80%-90%)放在金字塔的底层和中层。
金字塔底层:绝对安全(核心保障层)
- 特点:几乎不存在本金亏损风险,流动性好,收益稳定。
- 目标:存放紧急备用金,确保资金绝对安全。
- 产品:
- 银行活期/定期存款:最传统、最安全的方式,受《存款保险条例》保护,单家银行50万人民币以内本息100%保障。
- 国债:由国家信用背书,被誉为“金边债券”,安全性极高,收益通常高于同期限定期存款。
- 货币基金:如余额宝、零钱通等,主要投资于银行存款、短期国债等高流动性资产,风险极低,收益率略高于银行活期,流动性好。
金字塔中层:稳健增值(核心收益层)

(图片来源网络,侵删)
- 特点:风险较低,有较大概率实现本金和利息的稳健增长,但短期内可能出现轻微净值波动。
- 目标:实现资产的长期、稳定增值。
- 产品:
- 银行大额存单:门槛较高(通常20万起),但利率高于普通定期存款,同样受存款保险保障。
- 纯债基金/中短债基金:主要投资于国债、金融债、高信用等级企业债等债券,不投资股票,风险远低于混合型或股票型基金,中短债基金波动更小,流动性更好。
- 结构性存款:将大部分资金投资于存款(保障本金),小部分挂钩金融衍生品(如利率、汇率、指数),以博取更高收益,本金通常有保障,但最终收益是浮动的。
- 年金保险/增额终身寿险:属于保险理财产品,特点是长期锁定利率,通过时间复利实现资产增值,具有强制储蓄和财富传承功能,但流动性差,早期退保会有较大损失。
金字塔顶层:高风险高收益(可选配置层)
- 特点:波动大,可能获得高回报,也可能亏损本金。
- 目标:博取超额收益,但建议配置比例不超过总资产的10-20%。
- 产品:股票型基金、指数基金、混合型基金、个股等。(这部分与“本息保障”目标相悖,仅作为资产配置的补充)
三种典型的“本息保障”方案组合
根据您的资金规模、投资期限和风险偏好,可以参考以下三种方案进行组合:
极致保守型(适合:老年人、紧急备用金、短期不用的零钱)
这个方案以绝对安全为第一要务,追求流动性和稳定性。
- 配置比例:
- 60% 银行活期/定期存款:存放随时可能用到的钱,或购买1年期以内的短期定存。
- 30% 货币基金:如余额宝、零钱通,兼顾收益和流动性。
- 10% 国债:购买1-3年期的国债,获取比定存稍高的收益。
- 预期年化收益率:1.5% - 3%
- 优点:绝对安全,流动性极佳,操作简单。
- 缺点:收益率较低,可能跑不赢通货膨胀,导致资产的实际购买力下降。
稳健平衡型(适合:大多数普通家庭、中期理财目标)
这是最主流的“本息保障”方案,在安全性和收益性之间取得平衡。

(图片来源网络,侵删)
- 配置比例:
- 40% 银行存款/大额存单:作为安全垫,存放3-5年期的资金,锁定稳定收益。
- 40% 纯债基金/中短债基金:作为收益主力,追求比存款更高的回报,风险可控。
- 20% 国债/结构性存款:作为补充,进一步分散风险。
- 预期年化收益率:3% - 5%
- 优点:兼顾安全与收益,风险较低,能较好地抵御通胀。
- 缺点:债券基金净值会有轻微波动,需要一定的持有耐心(建议持有1年以上)。
长期增值型(适合:有长期规划、能接受轻微波动的投资者)
这个方案在保障本金安全的前提下,适当配置一些长期限、能穿越周期的产品,以追求更高的复合增长率。
- 配置比例:
- 30% 银行存款/大额存单:作为短期流动性的保障。
- 40% 纯债基金/年金保险:作为长期稳健收益的来源,年金保险可以锁定未来几十年的复利收益,适合养老规划。
- 30% 指数基金定投:(注意:这部分有风险,但长期看能带来更高回报) 通过长期定投沪深300、中证500等宽基指数,平摊成本,分享中国经济长期增长的红利,这是唯一带“风险”的配置,但长期持有(5-10年以上)的亏损概率较低。
- 预期年化收益率:4% - 7%+(指数基金部分波动大,拉高了整体预期)
- 优点:长期收益潜力大,能有效对抗通胀,实现资产的保值增值。
- 缺点:投资周期长,需要耐心和纪律性,短期内有亏损可能。
重要风险提示与行动建议
- 警惕“保本高收益”陷阱:任何承诺“年化收益15%以上,且绝对保本”的产品,99.9%是骗局,风险与收益成正比”的基本法则。
- 分散投资是王道:不要把所有鸡蛋放在一个篮子里,即使是国债,也可以分散购买不同期限的;即使是存款,也可以分散在不同银行。
- 明确资金用途和期限:这笔钱你打算用多久?一年后要买房,还是十年后退休?不同的期限决定了你应该选择的产品类型,短期资金选存款、货币基金;长期资金可以考虑债券基金、年金保险。
- 学习基础知识:花点时间了解什么是基金、什么是债券、什么是复利,这能帮助你做出更明智的决策,而不是被销售人员的花言巧语所迷惑。
- 选择正规渠道:所有投资理财都应通过银行、证券公司、持有牌照的基金公司或保险公司等正规渠道进行,切勿相信任何非官方的“内部消息”或“投资群”。
真正的“本息保障”方案,是通过低风险的金融产品组合,将本金亏损的可能性降到最低,并获得一个稳健、可预期的回报,它不是寻找一个“无风险高收益”的神话,而是构建一个能够抵御风险、实现资产稳健增值的体系。
请根据自身情况,选择或组合上述方案,并坚持长期投资的理念,这才是普通人理财最可靠、最智慧的道路。
