核心概念:一句话说清
- 不当得利:“拿错了”,你本不该得到这笔钱/利益,但因为某种原因(比如对方转账错误、你拾得遗失物等)你得到了,那么你就“不当得利”了,你需要返还。
- 无因管理:“管闲事”,没有法定的或约定的义务,你主动去管理了别人的事务,并且是为了别人好(避免他利益受损),那么你就构成了“无因管理”,你有权要求你付出的成本(比如医药费、代付的费用)得到补偿。
核心区别对比表
| 区别维度 | 不当得利 | 无因管理 |
|---|---|---|
| 核心性质 | 消极事实:是一种被动获得利益的状态,重点在于“利益的转移”本身是不当的。 | 积极行为:是一种主动为他人谋利的行为,重点在于“管理行为”本身是善意的。 |
| 发生原因 | 一方利益受损,另一方利益增加,二者之间有直接因果关系。 | 管理人主动、自愿地介入他人的事务,与本人之间没有事先约定或法定义务。 |
| 主观状态 | 善意或恶意均可,得利人是否知道自己的利益没有合法依据,在构成要件上不重要。 | 必须是善意,管理人必须有为他人利益着想的主观意图(为了本人的利益),不能是为了自己。 |
| 法律效果 | 返还义务,得利人负有将所受利益返还给受损人的义务。 | 费用偿还请求权,管理人有权要求本人偿还其因管理行为所支出的必要费用。 |
| 立法旨趣 | 矫正财产变动,旨在恢复财产的原始状态,纠正没有合法依据的利益变动,维护公平正义。 | 鼓励见义勇为,旨在保护社会公共利益和本人利益,表彰和奖励互助行为,避免“见死不救”等消极现象。 |
详细解释与举例
(一)不当得利
核心逻辑: 你得到的东西,本不属于你,所以你得还回去。

(图片来源网络,侵删)
构成要件:
- 一方获得利益(比如你收到了1000元)。
- 他方受到损失(比如别人账户少了1000元)。
- 获利和损失之间有因果关系(你的1000元就是别人的损失)。
- 没有法律上的原因(你们之间没有借款、买卖、赠与等合法关系)。
例子:
- 转账错误:A想给B转账1000元,但输错账号,转给了C,C账户里多出1000元,A账户少了1000元,C就构成了不当得利,他负有返还1000元的义务。
- 拾得遗失物:A在路上捡到了一个钱包(内含现金),钱包是B的,A占有钱包和现金,就构成了不当得利,应当返还给B。
- 房屋出租:A将自己的房子出租给B,租期已满,但B仍然住在里面,没有支付租金,B继续居住并享受房屋利益,就构成了对A的不当得利,应当支付相应的使用费。
法律效果:
- 善意得利人(不知道自己得利没有合法依据):返还现存利益,如果利益已经不存在了(比如钱花掉了),则不需要返还。
- 恶意得利人(知道自己得利没有合法依据):返还所受利益的全部,即使利益已经不存在,也要折价赔偿。
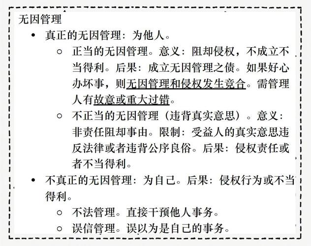
(二)无因管理
核心逻辑: 我没义务,但我主动帮你管了事,并且是为了你好,所以你该补偿我的花费。

(图片来源网络,侵删)
构成要件:
- 管理他人事务(比如为邻居浇花、送突发急病的邻居去医院)。
- 有为他人谋利益的意思(不是为了自己出名或赚钱)。
- 没有法定或约定的义务(既不是你的监护人,也不是你请的保姆)。
例子:
- 紧急救助:邻居张三突然心脏病发作倒在地上,情况危急,路人李四没有法定救助义务,但立即将张三送往医院并垫付了急救费,李四的行为就构成了无因管理,他有权向张三(或其家属)追垫付的医药费。
- 代为修缮:暴风雨将至,邻居王四出差在外,其房屋年久失修有漏雨风险,邻居赵五见状,主动请人将王四的屋顶修好,并支付了维修费,赵五的行为构成无因管理,有权向王四追偿维修费。
- 照顾无人看管的幼儿:在公园,一个幼儿与家人走散,哭个不停,公园管理员陈女士暂时将他带回办公室照顾,并联系了其家人,陈女士的行为也构成无因管理,有权要求幼儿的家长偿还其因照顾幼儿而产生的合理开支(如购买食物、饮料等)。
法律效果:
- 管理人的权利:
- 必要费用偿还请求权:有权要求本人偿还管理活动中支出的必要费用(如医药费、维修费、交通费等)。
- 必要债务清偿请求权:因管理行为而以本人名义对外所欠的必要债务,有权要求本人偿还。
- 损害赔偿请求权:如果管理行为造成了本人损害(非因管理人的重大过失),管理人有权要求本人赔偿。
- 管理人的义务:
- 适当管理义务:应尽到善良管理人的注意义务,不能随意处理他人事务。
- 通知义务:开始管理后,应尽快通知本人。
- 报告和计算义务:管理结束后,应向本人报告管理情况,并移交因管理所得的财产。
总结与区分关键点
记住这个简单的场景,就能彻底分清:

(图片来源网络,侵删)
假设你的邻居家里着火了,但全家人都不在家。
-
不当得利:
- 情景:火势蔓延,烧坏了你家停在楼下的车。
- 逻辑:你家车被烧坏,是邻居家失火直接导致的,邻居因此“获利”(避免了自家房子被烧得更严重,或者保险公司赔付了),你家因此“受损”,这种损失和获利之间没有合法依据(邻居没让你车被烧),所以你家对邻居享有“不当得利返还请求权”(要求邻居赔偿你的车损)。
- 关键:“损失-获利”的因果关系。
-
无因管理:
- 情景:路人A看到邻居着火,担心火势蔓延殃及其他无辜邻居,于是自己花钱叫来消防车,并扑灭了火。
- 逻辑:A没有法定义务去救邻居家的火,但他主动去管理了“邻居家灭火”这件事,并且是为了邻居和整个社区的利益(避免更大损失),这就是无因管理,A有权要求邻居偿还他叫消防车花的钱。
- 关键:“主动为他人管理事务”的善意行为。
一句话总结:
- 不当得利关注的是“钱/物”的归属错了,要返还。
- 无因管理关注的是“行为”的价值,要补偿。
