这是一个非常好的问题!“培训服务流程怎么培训呢?”这个问题本身包含了两层意思:

(图片来源网络,侵删)
- 如何设计一套优秀的“服务流程”? (这是“做什么”和“怎么做”)
- 如何让服务人员掌握并执行好这套流程? (这是“怎么教”和“怎么管”)
我会将这两者结合起来,为您提供一个从0到1的完整、可落地的培训方案。
第一部分:设计一套清晰、高效的服务流程
在培训之前,你必须有一套标准化的“剧本”,这个剧本就是服务流程,如果流程本身就有问题,再好的培训也无法挽救。
梳理核心服务环节 将一次完整的客户服务过程拆解成几个关键阶段,以最常见的“咨询-成交-交付-售后”为例:
- 售前咨询阶段:客户初次接触、需求挖掘、方案介绍、报价。
- 签约/成交阶段:合同签订、款项支付、项目启动会。
- 服务交付阶段:项目执行、进度同步、问题处理、阶段性成果交付。
- 售后维护阶段:项目验收、客户回访、满意度调查、续约/转介绍。
明确每个环节的“标准动作” 为每个环节定义具体、可执行的标准动作。

(图片来源网络,侵删)
- 售前咨询阶段
- 标准动作:接听电话/回复消息后,必须在5分钟内响应,首次沟通必须使用标准开场白:“您好,[公司名][您的名字],很高兴为您服务,请问有什么可以帮到您?”,必须通过提问(如:您的目标是什么?您目前遇到的最大困难是什么?)来挖掘客户深层需求,而不是直接推销产品。
- 工具:标准话术手册、需求挖掘清单。
- 服务交付阶段
- 标准动作:每周五下午5点前,必须通过邮件或客户指定的方式发送《周进度报告》,报告需包含本周已完成工作、下周工作计划、遇到的问题及需要客户配合的事项。
- 工具:周报模板、项目管理软件(如Trello, Asana)。
- 售后维护阶段
- 标准动作:项目结束后10个工作日内,必须进行首次回访,客户满意度调查需在项目结束后15个工作日内完成,回访时,除了询问服务体验,更要主动询问是否有新的需求或可以提供帮助的地方。
- 工具:客户回访脚本、满意度调查问卷。
设定关键绩效指标 为每个环节设定可量化的考核标准,让服务的好坏有据可依。
- 售前:首次响应时长、需求挖掘完成率、方案转化率。
- 交付:周报按时提交率、项目延期率、客户问题解决时长。
- 售后:客户满意度评分、客户续约率、转介绍率。
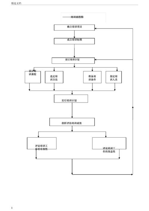
绘制服务流程图 将上述所有环节和动作,用可视化的流程图画出来,这能让新员工一目了然,也能帮助老员工发现流程中的断点或优化点。
第二部分:如何有效培训服务流程
现在你有了“剧本”,接下来就是“排练”和“演出”了。
培训前的准备
-
准备培训材料:
(图片来源网络,侵删)- 《服务流程手册》:纸质版或电子版,包含所有环节、标准动作、KPI和工具。
- 流程图:张贴在培训室墙上,或做成PPT。
- 案例库:收集真实的成功案例和失败案例(脱敏处理),用于讨论。
- 角色扮演脚本:为实战演练准备。
- 考核清单:用于培训后的考核评估。
-
选择培训师:
- 最佳人选是服务流程的设计者(如部门主管)或服务明星(业绩最好、客户评价最高的员工),他们最懂流程,也最有说服力。
培训中的执行(建议采用混合式培训)
第一阶段:理论讲解(知其然,更知其所以然)
-
破冰与导入 (15分钟)
- 讲解为什么要有标准化的服务流程?(提升效率、保证质量、塑造品牌、降低新人上手难度)。
- 分享一个因流程混乱导致客户流失,或因流程优秀而赢得大客户的真实故事,激发学员的重视。
-
流程全景图讲解 (30分钟)
- 展示并讲解整体服务流程图,让学员对客户从进入公司到离开的全过程有一个宏观的认识。
- 强调每个环节的重要性和客户心理。“为什么周报如此重要?因为它能给予客户安全感,让他觉得项目在掌控之中。”
-
分环节深度剖析 (60-90分钟)
- 按照售前、交付、售后等环节逐一讲解。
- 讲解标准动作:逐条解释手册里的每一条要求,说明“为什么这么做”。
- 展示工具模板:现场演示如何填写周报、如何使用CRM系统等。
- 穿插案例分析:讲到一个环节时,立刻抛出对应的案例,让学员分组讨论“案例中的服务人员做得好/不好?为什么?如果是你,你会怎么做?”
第二阶段:实战演练(从“知道”到“做到”)
这是培训最核心的环节,必须让学员“动起来”。
-
角色扮演
- 场景设置:根据培训内容,设置典型场景,如“难缠的客户”、“对价格敏感的客户”、“需求不明确的客户”。
- 分组:将学员分成两人一组,分别扮演“服务人员”和“客户”。
- 演练:给定任务(如:完成一次需求挖掘、处理一次客户投诉),让学员进行模拟演练。
- 观察与反馈:培训师和其他学员作为观察员,演练结束后,进行点评。点评要具体,不说“你做得不好”,而说“你在挖掘需求时,可以多问一个‘您希望达成什么样的具体效果?’”。
-
沙盘推演
- 给出一个完整的虚拟项目案例,让学员分组扮演一个服务团队,从头到尾推演一遍整个服务流程。
- 要求他们模拟开项目启动会、写第一份周报、处理一个突发问题等。
- 这能很好地检验学员对流程的整体掌握程度和团队协作能力。
第三阶段:考核与认证(检验学习成果)
- 理论考试:通过笔试或在线答题,检验学员对流程、标准、KPI的记忆和理解。
- 实操考核:
- 情景模拟:随机抽取一个场景,让学员单独完成一项任务(如:电话沟通一个新客户)。
- 试岗观察:让新员工在老员工的带教下,处理1-2个真实但风险较低的客户任务,由主管进行现场观察和评估。
培训后的跟进与强化
培训结束不代表学习的结束,持续跟进才能固化效果。
- 导师制:为每位新员工指派一位经验丰富的“导师”,在试用期内进行一对一辅导和答疑。
- 建立知识库:将培训材料、优秀案例、常见问题解答等沉淀到公司内部知识库(如Confluence, 语雀),方便员工随时查阅。
- 定期复盘会:每周或每两周召开一次服务复盘会,大家一起讨论近期遇到的典型问题,回顾流程执行情况,共同寻找优化方案。
- 绩效挂钩:将服务流程的执行情况与员工的绩效考核、奖金、晋升直接挂钩,对于严格执行流程并取得好成绩的员工,要公开表扬和奖励。
- 持续优化:定期(如每季度)收集客户反馈和一线员工的建议,审视现有服务流程,看看哪些环节可以做得更好,并对流程和培训内容进行迭代更新。
培训服务流程,本质上是在植入一种工作习惯和思维方式。
- 对管理者而言,要像导演一样,设计好“剧本”(流程),并组织好“排练”(培训)。
- 对员工而言,要从“演员”做起,先理解剧本,再反复练习,最终能即兴发挥,但始终不偏离“剧本”的核心精神。
这是一个系统工程,需要耐心、坚持和不断优化,但一旦成功,你的团队将提供稳定、高质量的服务,从而建立起强大的客户信任和品牌口碑。
